High Voltage Coin Cell
27 volts from a 3 volt coin cell? Are we breaking the laws of phyics?
A while back, we tore down one of those fun bistable LCD displays—it was pretty interesting, but unfortunately, while experimenting, I blew up the PCB.
The PCB generates around 27 volts from the coin cell. There’s a mystery IC used to achieve this.
You can read all about it in this post.
Since I broke it, I decided that I should try to fix it. I missed out on all the Joule thief excitement that seemed to be around on YouTube about 8 years ago, but I thought, why not give one a go - you can get quite high voltages out of them, and we don’t need much current to reset the display.
The actual Joule thief circuit is surprisingly simple—and there’s a great Wikipedia page that gives you a lot of details on how it works.
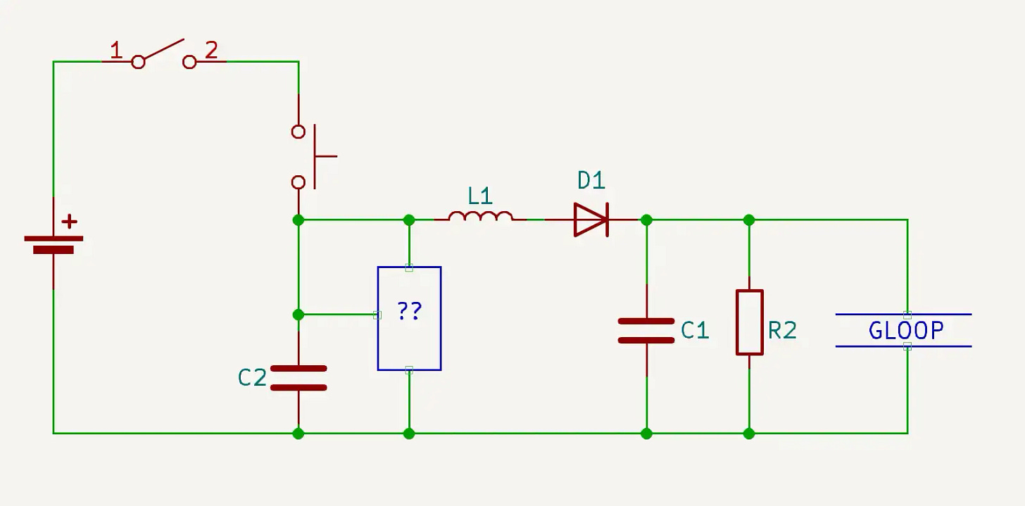
Here’s my initial circuit:
I’m using quite a large base resistor of 10K - normally you’d use around 1K. I’ve also got a series resistor in line with the battery to limit how much current we draw.
Apart from that, it’s a pretty standard Joule thief circuit.
On the output side, we have a 27V Zener diode to cap the voltage, a small capacitor that gets charged up, and a 1M bleed resistor so the voltage goes down after power is removed.
For the coils, I used two 1mH inductors. I could have taken a choke and wound some wire around it, but I got good results just from using two inductors.
The circuit works nicely—we get 27V out of it without any problems!
This is more than enough to clear the bistable display.
One thing I was interested in is how much current we are drawing from the coin cell, so I hooked up my Nordic power monitor and gave it a test.
When we hold the button down, we draw around 10mA—which is not too bad for a coin cell - provided you don’t draw that much current for too long.
In theory (according to ChatGPT) we should be able to get 40-50,000 button presses out of one coin cell…
You can go a bit further with the Joule thief and create a regulated version — you just need another transistor.
This is a really efficient circuit—as soon as we hit 27V, we don’t need to provide power. This is perfect for our use case, where the output doesn’t really draw any current.
The power profile for this new circuit is really nice.
We have the initial spike up to 10mA and then almost immediately drop down. The average current for this version is 1.53mA—that’s pretty impressive!
You can watch the full exploration in this video here:










